在临床前或临床试验中,单细胞表达谱的分子分辨率可用于描述联合免疫治疗中潜在的协同、加性、中性或拮抗的细胞和分子活性。三阴性乳腺癌(TNBC)是一种常对化疗产生耐药性的恶性乳腺癌,这种耐药性是由于化疗对预先存在的克隆的选择还是化疗期间获得了新的基因突变导致是一个长久未解决的问题。为了探究这个问题,科学家们利用单细胞 RNA-seq、单细胞 DNA-seq 和全外显子测序研究了 20 名 TNBC 患者在接受新辅助化疗(NAC)期间的基因及表达变化,相关研究成果 2018 年发表在《Cell》上 [1]。
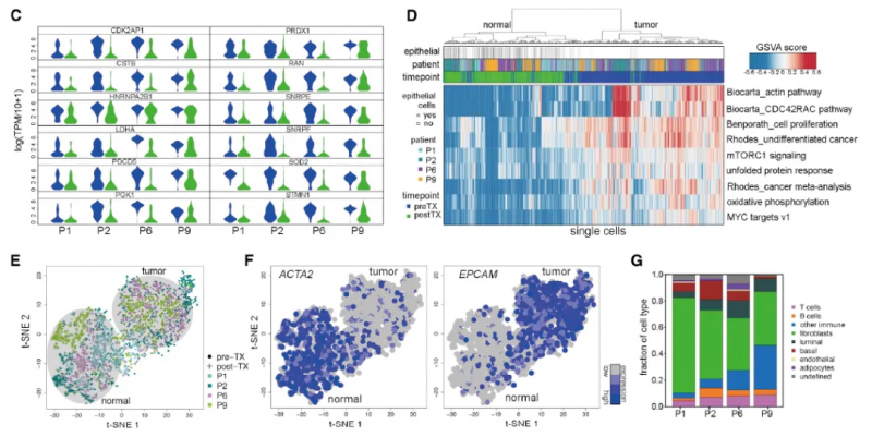
深度外显子测序发现 10 位患者 NAC 导致 clone 消失,而 10 位患者治疗后 clone 一直存在,利用单细胞基因组测序探究拷贝数变异,鉴定耐药基因。对不同治疗时期的肿瘤细胞进行差异表达基因分析发现,所有消退型患者在治疗后 12 个已知的癌症基因均下调,部分信号通路也下调。结合分析肿瘤细胞和正常细胞,发现治疗后正常细胞亚群中 ACTA2 表达水平高,治疗前肿瘤细胞亚群中 EPCAM 表达水平高。探究持续型患者的表型进化,对每个患者进行差异表达分析,仅有少量显著基因(MYC,ERBB3,KIT,PI3KR1)已知与肿瘤相关,但耐药基因在治疗后出现了高度富集。

图 工作流程图 [1]

图 CD8 T 细胞细分及功能富集 [1]
参考文献:
[1]. Kim C, Gao R, Sei E, et al. Chemoresistance Evolution in Triple-Negative Breast Cancer Delineated by Single-Cell Sequencing[J]. Cell, 2018, 173(4):879-893.
更多伯豪生物人工服务:

