
伯豪生物官网新消息,单细胞测序技术(ATAC-Seq 与 scRNA-Seq)在胚胎发育过程研究提供研究支持。
伯豪生物单细胞测序技术服务面向科研领域与临床领域工作者,单细胞测序技术服务哪家强,中国上海找伯豪。
在胚胎发育过程中,造血干细胞(HSCs)需要迅速分化为成熟的血细胞。当前主要通过小鼠和体外模型系统来了解胎儿造血干 / 祖细胞(HSPCs)。研究表明在发育过程中,胎儿的造血功能包括不同器官中稀有造血干细胞的分化、迁移。人类确定性造血作用始于背主动脉造血簇中 HSCs 的出现,这些 HSCs 在 4 PCW 首先定位于胎儿肝脏并进行扩张,在 10.5 PCW 时,造血部位转移至骨髓并建立成人造血功能。
近几年的研究报道了在小鼠模型和成人中,通过细胞表面标记分离的数千个单个造血细胞的转录本表达具有异质性。研究人员采用 scRNA-seq 技术对成人骨髓和胎儿肝脏造血进行分析研究,发现 HSCs 和多能祖细胞(MPP)的亚群具有协同表达的标记基因;此外,成人骨髓表型 HSPCs 的 scATAC-seq 数据表明表型 MPPs 在染色质可及性方面存在差异。然而 HSCs 潜在的命运决定机制目前仍尚不清楚。
基于此,剑桥大学血液学系 Ana Cvejic 教授团队应用 scRNA-seq 和 scATAC-seq 技术对来自胚胎肝脏和骨髓的 8,000 多个免疫表型 HSPCs 进行综合分析,探索人类发育过程中造血功能的调节机制。该项工作以“Integrative single-cell RNA-seq and ATAC-seq analysis of human developmental hematopoiesis”为题发表在 Cell Stem Cell 上。

图片文章发表于 Cell Stem Cell
为获取胚胎发育期间造血细胞的全部谱系,研究者从 17 – 22 PCW 的胚胎肝脏、股骨和髋骨中对表型确定的血液群体进行单细胞分类,并对 15 个胚胎的单个细胞进行 scRNA-seq 检测(图 1)。基于差异表达分析和标准化表达显著性排名前 20 的标记基因,标注了 23 个不同的群体,发现在肝脏或股骨中检测不到任何 T 细胞或先天淋巴细胞(ILCs),单细胞分析显示在所有免疫表型定义的干细胞和祖细胞群体中存在大量的转录异质性,其中一些表型祖细胞群体(如 HSCs,MPPs,CMPs,GMPs,MEPs 和 CLPs)由 10 多个不同的转录表型定义群体组成,这进一步证明人类脐带血的祖细胞室具有高度的异质性。此外,该研究分析表明当前使用的细胞表面标记物不能很好地预测人类胚胎造血祖细胞的转录状态。

图 1. 人类胚胎造血的单细胞转录组分析。来源:Cell Stem Cell
接下来,研究者使用力导向图绘制算法推断了人类胚胎发育期间造血细胞的分化轨迹。结果显示 HSCs/MPPs 位于轨迹顶端,并且在 HSCs/MPPs 下游,研究者鉴定了三个高度增殖的寡能祖细胞群,即 MEMPs(红系细胞、MKs 和肥大细胞);GPs(粒细胞);LMPs(淋巴样细胞、单核细胞和树突状细胞)。并使用 Scanpy 的 paga_path 函数显示了沿三条分化途径(MEMPs、GPs 和 LMPs)的谱系特异性基因动态表达。然后利用 SCENIC 通过分化轨迹识别出 HSPCs 和成熟血细胞中 162 个调节子,其中 HLF 和 HOXA9 是 HSCs/MPPs 中的主要调节子,且 HSC/MPPs 簇在转录上为高度未成熟的细胞群。此外,研究者对 HSCs/MPPs- cycle 和 HSCs/MPPs 进行 DE 分析,结果显示 HSCs/MPPs- cycle 增加了糖酵解相关基因的表达,除了 HSCs/MPPS-Cycle 簇中存在转录启动外,HSCs/MPPs 和 HSCs/MPPs-Cycle 之间没有其它转录差异(图 2)。

图 2. 人类胚胎造血细胞的分化轨迹。来源:Cell Stem Cell
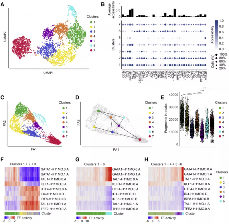
由于技术限制,scRNA-seq 难以检测低丰度转录本(如转录因子 TFs),而通过染色质的可及性可推断出这些 TFs 的活性,因此整合 scRNA-seq 和 scATAC-seq 方法具有重要意义。研究者利用 scATAC-seq 检测了人类胚胎 Lin- CD34+ CD38- 细胞的单细胞染色质可及性,分别对 18、20 和 21PCW 胚胎的肝脏和股骨中的 4,001 个细胞进行了测序,基于 SNN 算法,共得到 7 个不同的可明显分离的集群。此外,从 7 个 scATAC-seq 集群中构建了一个力导向图,其轨迹显示染色质可及性与胚胎 HSCs / MPPs 分化之间存在明显的趋势。接下来,研究者使用 chromVAR 计算不同簇中可及性 TF 序列基序,沿着轨迹推断确定的两个分支,可观察到谱系特异性造血 TF 基序的可及性的动态变化(如 GATA1、TAL1、KLF1、HTF4、ID4、IRF8 和 TFE2),其中 GATA1 是红系细胞、巨核细胞和肥大细胞分化的重要调节因子,且仅在 scRNA-seq 数据集中的 MEMP 簇中表达;TAL1 有两种不同的结合基序,在胎儿造血过程中,这两种基序在不同的造血祖细胞中均具有活性;CEBPD 和 IRF8 的活性对髓系和树突状细胞的分化至关重要;ID4 和 HTF4 参与淋巴系的建立;这与 scRNA-seq 数据中的观察结果一致(图 3)。

图 3. 人类胚胎造血细胞的单细胞染色质可及性分析。来源:Cell Stem Cell
目前尚无人类胚胎 HSPCs 的染色质可及性图谱,研究者基于基因体可及性绘制细胞图谱来整合 scRNA-seq 和 scATAC-seq 数据。首先使用 6 种丰富的细胞类型对 scRNA-seq 实验中筛选出的 CD34+ CD38- 细胞进行分类,结果显示 scATAC-seq 数据集中指定细胞类型的频率与 scRNA-seq 数据中的频率高度一致,这表明染色质可及性和转录组具有相关性。然而,不同类型的细胞在整个轨迹上有相当大的混合,如 HSCs/MPPs-Cycle 广泛分布在七个集群中,这表明在 HSCs/MPP 群体中存在广泛的染色质启动,从而导致了异质性。之后研究者比较了 7 个集群中 HSCs /MPPs 中选定的谱系特异性 TF 基序的可及性,结果显示在转录同源的 HSCs/MPPs 集群中,一些先于基因表达的 TFs 的活性存在显著差异(图 4)。研究者进一步探索分化过程中染色质可及性和基因表达之间的“时滞”,结果显示在 HSCs/MPS 中,GATA1- 调节子靶基因的启动子在任何明显基因表达之前均是开放的,这证实 HSCs/MPP 中染色质的可及性早于转录变化。

图 4. scRNA-seq 和 scATAC-seq 数据整合。来源:Cell Stem Cell
考虑到常用的分离纯祖细胞群体分选标记法的局限性,研究者基于细胞表面标记设计了一种针对 HSCs / MPP 的新的荧光激活细胞分选策略(简称 CD-REF),使用 CD-REF 分选板对股骨 BM 细胞进行分选,结果显示标记为 HSCs / MPP 和 HSCs / MPPs-Cycle 簇的 CD-REF 细胞约占 88%。为了评估 CD-REF 细胞谱系输出的分化潜力和稳健性,研究人员在小鼠 MS5 饲养层或更具生理相关性的人类胎儿间充质干细胞(fMSCs)上对三个胎儿的单个细胞进行了分选,结果显示 MS5 和 fMSCs 上分别存在着四系、三系、双系、单系和未分化的谱系集落。接下来,又对单个 CD-REF 和免疫表型 HSCs 进行了分类,结果显示 CD-REF 在胎儿肝脏和骨髓中富集了多谱系输出的细胞群,且 CD-REF 细胞具有与表型 HSCs 相当的多潜能性和谱系输出能力,这与前述分化轨迹探究一致,再次验证 CD-REF 代表了高富集的 HSC/MPPs 群体(图 5)。

图 5. 改进分选策略以分离胚胎 HSCs/MPPs。来源:Cell Stem Cell
HSC / MPP 簇中的细胞来源于肝脏,股骨和髋部,这为评估起源于胚胎肝脏或骨髓的 HSC/MPP 群体中潜在的定性和定量差异提供了机会。研究者首先对处于不同细胞周期状态的肝脏和股骨细胞的数量进行了 Fisher 高精度检验。结果显示,在股骨和肝脏中,大多数 CD-REF 细胞处于 G0/G1 期,而肝脏中处于 S -G2- M 期的细胞数量几乎是股骨的两倍。KS 和 MWW 检验显示,与肝脏相比,股骨中 HSCs/MPPS 中基因表达数量也比较少,但股骨中 HSCs/MPPs 显著上调了与核小体组装、染色质组装和 DNA 组装有关的基因,而肝脏中 HSC/MPPs 显著上调了与肌动蛋细胞骨架重塑、细胞粘附和迁移有关的基因(图 6)。


图 6. 股骨和肝脏细胞在不同细胞类型之间的统计学差异。来源:Cell Stem Cell
综上所述,该研究提供了来自肝脏和骨髓的胚胎 HSPCs 的高分辨率转录和染色质可及性图谱,为今后在血液病理学和再生医学的背景下研究人类发育造血提供了重要参考。
参考文献:
Ranzoni AM, Tangherloni A, Berest I, Riva SG, Myers B, Strzelecka PM, Xu J, Panada E, Mohorianu I, Zaugg JB, Cvejic A. Integrative Single-Cell RNA-Seq and ATAC-Seq Analysis of Human Developmental Hematopoiesis. Cell Stem Cell. 2020 Dec 15: S1934-5909(20)30553-1. doi: 10.1016/j.stem.2020.11.015. PMID: 33352111.
转载:测序中国(侵删)
更多伯豪生物人工服务:

