A novel mitochondrial amidoxime reducing component 2 is a favorable indicator of cancer and suppresses the progression of hepatocellular carcinoma by regulating the expression of p27
新型线粒体酰胺肟还原成分 2 是癌症的有利指标,通过调节 p27 的表达来抑制肝细胞癌的进展
发表期刊 Oncogene
影响因子 IF=7.971
中科院杂志分区 1 区
通讯作者所在单位 哈尔滨医科大学附属第一医院
伯豪公司提供的产品或服务 生信分析
文章展示

肝细胞癌(HCC) 是美国癌症相关死亡率的第五大原因,肝癌的主要危险因素是乙型肝炎、丙型肝炎、酒精和代谢综合征,通过基因组学研究,肝癌被分为具有不同分子和临床特征的亚群。TP53 突变是肝癌常见的致癌因素之一,它以血管化、侵袭和分化不良的频率定义了肝癌的亚型,然而这些亚型尚未在治疗上得到解决。线粒体氨肟还原组分 2(MARC2)是一种新发现的钼酶,它与 CYB5R 和 CYB5 共同形成一个 N - 羟基化还原体系,催化氨肟等 nh- 羟基化化合物的还原。一些研究表明,MARC2 在乳腺癌和结肠癌等癌症组织中被下调,并与结肠癌的发生有关,在此研究中,研究者探讨 MARC2 在肝癌进展中的作用。
研究结果
作者在 GEO 数据库当中找到三个肝癌相关的数据 GSE3500、GSE6764 和 GSE14520(肝硬化、增生和肝癌)做差异分析。将差异表达的基因分为两组(上调和下调),并富集到细胞过程中,发现在 HCC 的发展过程中,上调组的细胞过程是不同的,而下调组的变化是一致的,下调组的主要细胞过程参与细胞代谢,如羧酸代谢和有机酸代谢。随后,在 TCGA 和 GEO 数据库中筛选和验证了参与从正常肝到 HCC 的所有过程的差异表达基因,筛选出 9 个基因,其中 MARC2 基因与患者预后有较强的相关性。
分析发现 MARC2 在肝组织中表现出特别高的表达并且在包括 HCC 的不同类型的肿瘤中下调,并在 HCC 患者的 TCGA mRNA 芯片分析发现,与邻近的非肿瘤组织相比,肿瘤组织中 MARC2 的基因表达显着降低(并在 GEO 和 ICGC-LIRI 数据库验证)。同时,临床病理特征分析表明,MARC2 的低表达与较大的肿瘤大小、较高的 AFP 水平和较高的肿瘤分级有显著相关性。随后,通过 IHC 染色检测了 87 例 HCC 患者组织芯片队列中 MARC2 的蛋白表达水平,MARC2 蛋白表达较高的患者与 MARC2 蛋白表达较低的患者相比,预后较好。

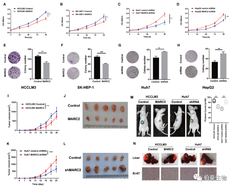
CCK8 和菌落形成测定法测量增殖表明,MARC2 过表达抑制 HCC 细胞增殖,而 MARC2 的敲低显著增加细胞生长,降低了 HCCLM3 和 SK-HEP- 1 细胞的菌落数,体内实验的结果与体外研究的结果一致。

MARC2 抑制 HCC 进展的机制
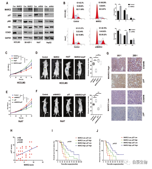
研究发现 MARC2 过表达增加了 p27 的积累并降低了 pRB 和 CCND1 的表达水平,流式细胞仪分析表明,MARC2 水平的升高导致细胞周期阻滞于 G1 期,而 MARC2 的敲除促进细胞通过 G1/ S 检查点。IHC 染色显示人肝癌组织中 MARC2 和 p27 蛋白表达呈正相关,MARC2 和 p27 共表达的患者预后较好。

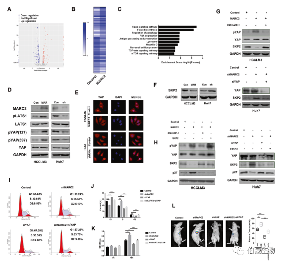
差异基因富集发现 MARC2 可以调节 Hippo 信号通路,使用 WB 评估 Hippo 信号传导途径的关键效应子的蛋白质表达水平,MARC2 与 pLATS1 和 pYAP 的表达正相关。IF 结果表明 MARC2 过表达抑制 YAP 核转位,而 MARC2 表达降低促进 YAP 核转位,并通过 qPCR 验证。结果 表明 MARC2 通过 Hippo 信号通路调节 p27 的表达,进而介导的 HCC 进展。

MARC2 通过 Hippo 信号通路形成反馈环来调节 HNF4A,并且与 HCC 组织中的 HNF4A 密切相关。MARC2 的表达与 HNF4A 的表达负相关,在 MARC2-HCCLM3 细胞中使用 XMU-MP- 1 激活 YAP 减弱了 MARC2 诱导的 HNF4A 表达的上调,而 shMARC2-Huh7 细胞中 YAP 的敲低则相反。

MARC2 与 RNF123 结合可防止 p27 降解,RNF123 与外源性或内源性 MARC2 相互作用,使用针对 RNF123 的抗体免疫沉淀 MARC2-HCCLM3 和 shMARC2-Huh7 细胞系的细胞裂解物验证。结果显示 MARC2 的过表达减少了 RNF123 和 p27 之间的相互作用,而 MARC2 的敲低促进了这种相互作用。此外,MARC2 的过表达或敲低并不影响 RNF123 的表达。
与甲基化数据关联分析
将 Infinium Human Methylation 450 Beadchip 数据和来自 TCGA 的 MARC2 的 mRNA 表达数据组合以评估 MARC2 表达与其 DNA 甲基化的关联,结果显示两者负相关。

总结
这是我们的客户 8 月份表发在 Oncogene 上的一篇文章,伯豪提供生信分析服务。整篇文章用到的都是常规的分析,并没有涉及新的或者特别复杂的高级分析,并且直接用的数据库数据,之所以能发到 7 分 + 的文章,小编认为主要有两点:一是对 GEO 分析结果进行了多个数据库的验证分析;二是做了很全面的验证实验并与甲基化芯片结果做了关联分析。有兴趣从数据库数据着手研究的老师可以参考这篇文献。
更多伯豪生物人工服务:

