妇科肿瘤是一种多发病,由于其致病因素较复杂,癌变组织结构多样,受神经内分泌因素影响的不断变化,所在部位又极易受细菌或病毒感染,很早就受到人们重视。妇科生殖器肿瘤又以卵巢癌,子宫颈癌,子宫内膜癌较为常见,这三种肿瘤并称为妇科生殖系统三大恶性肿瘤。据有关数据统计,在我国每年约有 1.5 万名女性死于卵巢癌,发病率虽次于宫颈癌和子宫内膜癌,但死亡率却占妇科恶性肿瘤之首。
单细胞测序技术作为一种新兴的测序技术可在单个细胞的不同组学水平上对恶性肿瘤异质性、肿瘤演变以及临床诊治等多个方面进行深入地研究,成为研究恶性肿瘤强劲的后浪。
标题:The Repertoire of Serous Ovarian Cancer Non-genetic Heterogeneity Revealed by Single-Cell Sequencing of Normal Fallopian Tube Epithelial Cells
正常输卵管上皮细胞单细胞测序揭示浆液性卵巢癌的非遗传异质性

期刊:Cancer Cell
发表日期:2020/2/20
影响因子:23.92
平台:Smart-seq2
摘要:
研究者发现,SOC 中的 NGH 可以通过正常输卵管上皮细胞(FTE)的分子标记而得以准确测定,这些细胞是 SOC 的起源细胞。通过分析主要来自非卵巢癌患者的 6,000 个 FTE 细胞的转录组数据,研究者确定了 6 个 FTE 亚型。研究者利用亚型特征来反卷积 SOC 表达数据,并发现大量肿瘤内 NGH。重要的是,约 1,700 个肿瘤的 NGH 分层与生存率密切相关。该研究为 SOC 的准确预后和分期治疗奠定了基础。
小结:
这项研究利用单细胞测序刻画了人类输卵管上皮组织(浆液性卵巢癌起源)的细胞图谱,通过利用起源细胞的标记基因组合,定义了一个不良预后的 EMT-high 亚型。从概念上而言,这项研究表明,通过研究肿瘤的细胞起源,可较为准确地预测癌症发展。在转化意义上,这项研究的成果可对卵巢癌的预后分析带来重要影响,并且为对 EMT-high 肿瘤亚型的临床治疗方法开发带来启发。
标题:A single-cell landscape of high-grade serous ovarian cancer
晚期高级别浆液性卵巢癌单细胞图谱

期刊:Nature Medicine
发表日期:2020/6/22
影响因子:36.13
平台:10X
摘要:
晚期高级别浆液性卵巢癌(HGSOC)的女性经常发生恶性腹水,并与耐药性和预后不良相关。为了全面表征晚期高级别浆液性卵巢癌(HGSOC)腹水生态系统,研究者使用单细胞 RNA 测序对 11 例 HGSOC 患者的 22 个腹水标本中约 11,000 个细胞进行了分析。研究者发现腹水细胞的组成和功能程序(包括免疫调节性成纤维细胞亚群和巨噬细胞群体)的患者间差异很大。研究者发现以前描述的 HGSOC 免疫反应性和间充质亚型具有预后意义,这反映了免疫浸润和成纤维细胞的丰富性,而不是恶性细胞的不同亚群。恶性细胞变异性的部分原因是异质拷贝数改变模式或干性程序的表达。恶性细胞共享炎症程序的表达,这些炎症程序在从另外收集的样本中的约 35,000 个细胞的单细胞 RNA 测序中得到了重现,其中包括三个腹水、两个原发 HGSOC 肿瘤和三个患者腹水衍生的异种移植模型。在恶性细胞和与癌症相关成纤维细胞中 JAK/STAT 途径的抑制在短期培养和患者来源的异种移植模型中具有有效的抗肿瘤活性。这些工作有助于解析 HSGOC,并为开发新型治疗方法提供了资源。
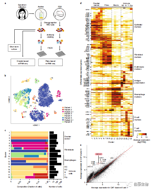
样本:
包括 3 个样本队列,cohort 1:6 位患者的 8 个腹水样本,cohort 2:6 位患者的 14 个腹水样本,cohort 3:三个腹水样本和两个原发性肿瘤
主要结果:
1. HGSOC 腹水样本的单细胞分群
首先使用 cohort 1 腹水样本队列进行单细胞测序,共发现 18 个细胞亚群(图 1b)。图 1c 展现了不同患者样本的细胞比例构成,在癌细胞之间,发现有明显的患者间异质性(图 1b-d),并证明与以前患者的治疗史无关。在肿瘤相关成纤维细胞中,研究者发现不同的细胞状态,例如与 cluster6,7 相比,cluster8 和 9 高表达补体因子(C1QA / B / C 和 CFB),趋化因子(CXCL1 /2/10/12)和细胞因子(IL6 和 IL10)。然后探究了巨噬细胞的异质性,在 cluster 10 中可以将细胞分为两个亚群,Group 1 高表达 MHCII 类相关基因,IFNGR1, CD1D, CD36 and CD52,Group 2 高表达补体因子,组织蛋白酶编辑基因和 APO 基因。此外,Group 1 高表达 M1 巨噬细胞的标志物(IFNGR1,CD36,DDX5 和 MNDA)和 M2 分化的抑制因子(C3AR1),Group 2 高表达 M2 巨噬细胞相关标志物。

图 1 droplet-based scRNA-seq 样本单细胞分群及比例分析
2. 识别 HGSOC 患者间和患者内恶性细胞的异质性
结合 FACS,对样本 cohort 2 进行单细胞全长转录组测序,并发现一共可以分为 8 个 clusters(图 2a,b),包括上皮细胞,CAFs 及巨噬细胞。与巨噬细胞和 CAF 相比,恶性肿瘤细胞根据患者的来源进行聚类(图 2a,b),突出了个体之间的差异。接下来,研究者想要探究患者之间恶性细胞之间的变异性是否和 TCGA 中发现的亚型相一致:分化型,增生性,间质性和免疫反应性。如图 2d 所示,在所有的肿瘤细胞中均表达高度分化的标志,只有一个 cluster 高表达增殖的标志,而间充质和免疫反应性在肿瘤细胞中基本不表达,但分别由 CAF 和巨噬细胞 cluster 中高度表达。因此,间充质和免疫反应性亚型可以分别代表 CAF 和巨噬细胞的肿瘤内丰度。因此,基于 bulk seq 的亚型分类可能主要反映了肿瘤生态系统的组成,而不是癌细胞衍生的 HGSOC 亚型。

图 2 使用 FACS 和 plate-based scRNA-seq 对腹水样本的单细胞分群
3. 确定每个患者恶性细胞之间不同的表达程序
研究者利用非负矩阵分解(NMF)在整个恶性细胞中鉴定出 35 个模块,这些模块具有一致的基因表达变化(图 3)。模块中包含许多功能,包括细胞周期(例如 CCNA2,CCNB2 和 AURKB),炎症(例如 IL6,IL32,TNF 和 IFI6)以及压力或激活(例如 HSPA5–7,ATF4,JUN 和 DDIT3)。

图 3 瘤内不同模块的基因表达差异
4. 炎性癌细胞程序可以通过腹水微环境诱导或反映癌细胞的内源性
为了评估不同的可能性,研究者通过对三个建立的 PDX 模型(DF20,DF68 和 DF101)进行单细胞测序(图 4),发现 PDX 与患者癌细胞之间存在强烈的相关性(Pearson's r = 0.819)。9 个 PDX 模块与患者样品中的模块相似,包括 3 个细胞周期(PDX 模块 1 -3)和 3 个干扰素反应程序(PDX 模块 6 -8)(图 4f),突出患者与 PDX 模型异质性模式之间的相似性(除了细胞周期外)。在 PDX 模型中未检测到患者中发现的其他两个与炎症相关的程序(细胞因子和抗原呈递模块)(图 4g),这表明它们在癌细胞中的表达可能取决于完整的免疫系统。

图 4 恶性细胞中的某些程序在患者腹水和 PDX 之间复发
5. 为了确定 JAK / STAT 抑制的影响,研究者使用了针对该通路不同节点的 15 种化合物以及 HGSOC 细胞系 OVCAR4 中的铂类化学疗法进行了药物筛选,并鉴定出 JSI-124 可以作为细胞活力的有效抑制剂(图 5a)。JSI-124 在三种不同的患者来源的细胞培养模型和其他 HGSOC 细胞系中显示出纳摩尔剂量的抗肿瘤活性,而其他常用于治疗 HGSOC 患者的药物几乎没有活性(图 5b,c)。在 PDX 模型中,JSI-124 治疗的早期(腹膜内或皮下注射肿瘤细胞后 7 d)消除了恶性腹水的发生以及肿瘤分别生长(图 5g,i),并且可以显着降低了疾病负担(图 5h,j)。 总之,这些结果表明,通过作用于恶性细胞,非恶性细胞或两者,JAK / STAT 抑制剂可能是 HGSOC 患者的有效治疗选择。

图 5 JAK / STAT 抑制可降低 HGSOC 模型的生存力,球体形成和侵袭能力
本期妇科肿瘤在单细胞测序中的研究就介绍到这里,后续还会与大家分享妇科肿瘤在转录组学中的研究动态,感兴趣的老师记得关注哦!
更多伯豪生物人工服务:

