
发表期刊:J Clin Invest
影响因子:IF=11.57
伯豪公司提供的产品或服务:Human circRNA 芯片
尿病视网膜病变(DR) 是处于工作年龄的成年人失明的主要原因。其中,血管周细胞变性是主要的临床表现。然而,控制周细胞变性的机制却不明确。环状 RNA (Circular RNAs, circRNAs) 已被发现在多种生物过程和疾病进展中起重要作用。本研究中,作者研究了 circRNA 在周细胞生物学和糖尿病视网膜血管中的作用。研究发现,糖尿病患者外周血细胞中 cZNF532 表达上调;在糖尿病小鼠模型的视网膜血管中和糖尿病患者的玻璃体中,cZNF532 表达也同样上调。进一步分析其功能发现,cZNF532 沉默会导致周细胞的存活率,增殖和和分化能力降低。在体外实验中,cZNF532 还可以抑制周细胞向内皮细胞的募集。cZNF532 可以作为 miR-29a-3p 海绵并诱导 NG2,LOXL2, CDK2 的表达来调控周细胞生物学功能。下调 cZNF532 或过表达 miR-29a-3p 加重链脲霉素诱导的视网膜周细胞变性和血管功能障碍。相反,过表达 cZNF532 或抑制 miR-29a-3p 可改善糖尿病玻璃体诱导的视网膜周细胞变性和血管功能障碍。总的来说,该研究证实了 circRNA 在 DR 中介导的周细胞生物学的机。诱导 cZNF532 或拮抗 miR-29a-3p 可能成为将来治疗 DR 的新方法。

结果
1. 在周细胞中,高糖可以显著上调环状 RNAcZNF532 的表达
通过 circRNA 芯片检测高糖处理和正常对照的周细胞的 circRNA 表达,共筛选到 1523 显著差异表达的 circRNAs,其中包含 625 个上调的 circRNAs 和 898 个下调的 circRNAs。通过 qPCR 进一步验证 top5 上调和 top5 下调的 circRNAs 发现,circ_0047814 是上调较多的 circRNA。该 circRNA 是由 ZNF532 转录而来的。Sanger 测序确定其在周细胞中为组成型表达。该 circRNA 可以抵御 Rnase 酶的消化。并且发现该 circRNA 主要在周细胞的细胞质中表达,预示着其可能会作为 ceRNA,来参与周细胞的生物学调控。动物实验和细胞实验同样证实了 cZNF532 在高糖诱导下会显著上调。
为了进一步确认 cZNF532 的调控机制,作者运用 TRANSFAC database 进行上游转录因子的预测,结果显示,其有多个转录因子结合位点,其中包括与糖尿病的发病相关的转录因子 SP1.

2. 体外实验证实 cZNF532 可以调节周细胞功能
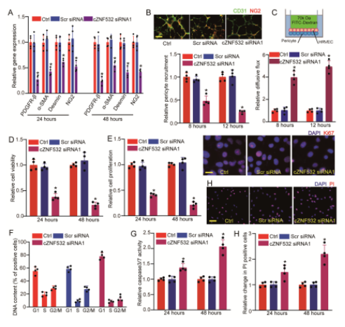
周细胞是多能的干细胞和 / 或祖细胞,可以分化为多种不同的细胞类型。cZNF532 siRNA1 沉默 cZNF532 降低了周细胞标记物的表达,包括血小板衍生生长因子受体(PDGFR)- 细胞增殖、血清 - sma、Desmin 和 NG2(图 2A)。周细胞 - 内皮细胞的 corsstalk 对血管稳态的稳定至关重要。而且内皮细胞屏障的正常功能需要周细胞募集。基质共培养检测显示,cZNF532 沉默降低了 HRVECs 周细胞募集(图 2B)。与对照组相比,周细胞 cZNF532 沉默增加了大分子的通透性。然后作者确定异常的周细胞分化和募集是否与改变细胞活力或增殖有关。MTT 和 Ki67 染色显示,沉默 cZNF532 降低了周细胞的活力和增殖能力。流式细胞术检测细胞周期结果显示,与野生型对照组相比,沉默 cZNF532 周细胞 S 期细胞减少 3 倍,g1 期细胞增加约 30%。PI 染色和 caspase 3/ 7 活性检测显示,沉默 cZNF532 可加重高糖或氧化应激诱导的细胞凋亡,表现为 caspase 3/ 7 活性增加,PI 阳性细胞增多。
3.cZNF532 在体内调节视网膜周细胞功能和血管完整性
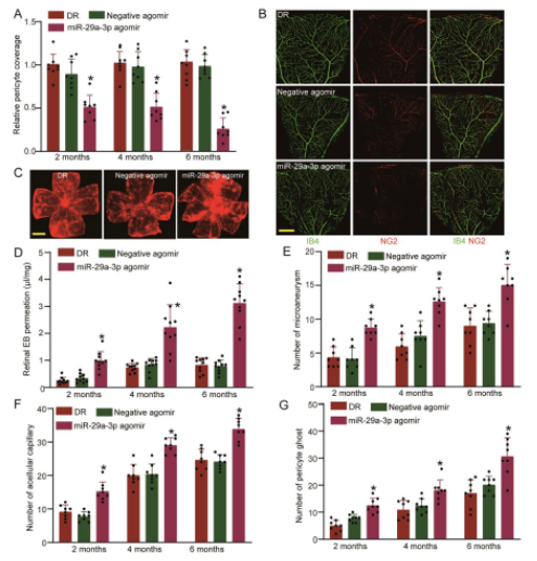
单独沉默 cZNF532 (cZNF532 shRNA) 或单独糖尿病(DR) 可在 2 个月、4 个月和 6 个月时降低视网膜周细胞的覆盖。合并 cZNF532 沉默和糖尿病进一步降低了视网膜周细胞的覆盖。结果表明,cZNF532 沉默和糖尿病协同调节周细胞的覆盖。采用 Evans 蓝法检测视网膜血管渗漏。在 1 个月、2 个月、4 个月和 6 个月时,作者发现实验因素 cZNF532 沉默和糖尿病协同加重糖尿病引起的视网膜血管渗漏,这与 cZNF532 调整周细胞覆盖的结果相似。
4.cZNF532 在体外作为 miR-29a-3p 的海绵调节周细胞功能
由于 cZNF532 主要表达在周细胞的细胞质中,作者推测 cZNF532 在转录后水平上作为 miRNA 海绵调控周细胞功能。作者通过 TargetScan 算法,寻找 Cznf532 所能吸附的 miRNA。荧光素酶活性筛选显示,miR-29a-3p、miR-498 和 miR-758 模拟转染降低荧光素酶活性 LUC-cZNF532。FISH 检测显示,cZNF532 和 miR-29a-3p 在周细胞细胞质中重叠共表达。进一步采用荧光素酶活性测定法研究 cZNF532 能否与 miR-29a-3p 结合。过表达 cZNF532 或 anti-miR-29a-3p 逆转了 mir -29a-3p 介导的对荧光素酶活性的抑制。而不能产生 cZNF532 的 cZNF532 载体由于 cZNF532 产量低或循环效率低,影响较小。此外,作者还发现,转染 miR-29a-3p inhibitor 或 mimic 并没有改变周细胞中 cZNF532 和 ZNF532 mRNA 的表达。这些结果表明,cZNF532 只是作为 miR-29a-3p 的海绵,通过将 miR-29a-3p 从其靶基因中隔离出来,从而降低 miR-29a-3p 的活性。

5.cZNF532-miR-29a-3p-NG2/LOXL2/CDK2 网络调节周细胞功能和血管完整性
然后作者在体内研究了 miR-29a-3p 在视网膜血管功能障碍中的作用。miR-29a-3p agomir 或 cZNF532 沉默导致 NG2 和 CDK2 表达增加。miR-29a-3p agomir 可模拟沉默 cZNF532 对视网膜血管功能障碍的影响。在糖尿病视网膜中,注射 miR-29a-3p agomir 降低了周细胞的覆盖,加重了血管渗漏(图 6C 和 6D),增加了微动脉瘤、脱细胞毛细血管和周细胞影。

结论
该研究证实了 circRNA 在 DR 中介导的周细胞生物学的机制,诱导 cZNF532 或拮抗 miR-29a-3p 可能成为将来治疗 DR 的新方法。
参考文献
Jiang, Q., et al., Circular RNA-ZNF532 regulates diabetes-induced retinal pericyte degeneration and vascular dysfunction. J Clin Invest, 2020.
更多伯豪生物服务

