文献名:
Integrated Analysis of Mouse and Human Gastric Neoplasms Identifies Conserved microRNA Networks in Gastric Carcinogenesis
单位:南京医科大学第一附属医院
期刊:Gastroenterology
影响因子:20.77
使用服务:miRNA sequencing

胃癌作为全球癌症相关死亡的第三大原因,每年有超过 700,000 人死于癌症。近三分之一的癌症患者在晚期(III 期或 IV 期)才被诊断出来,此时患者的五年生存率仅为 5.2%,搞清楚胃癌发生过程中的分子变化机制将有助于胃癌的早期诊断和治疗方案的选择。在癌症研究中,miRNA 通常根据其靶基因的功能被定义为致癌基因或抑癌基因。因 miRNA 的表达具有组织特异性,且相较于 mRNA 和蛋白质,miRNA 更为稳定,因此 miRNA 是非常理想的癌症生物标志物。本文作者极具创新的将人和小鼠的胃癌 miRNA 测序数据进行联合分析,鉴定到了胃癌发生早期阶段保守的分子机制。


1、人和小鼠胃癌中保守 miRNA 的鉴定
首先研究人员分别利用 miRNA 测序技术对人(NG,TANG,GC)和小鼠(WT,mGC)进行胃癌相关 miRNA 的筛选,然后将获得的人和小鼠的差异 miRNA 进行联合分析,共筛选到 58 个 miRNA 在人和小鼠胃癌中均为高表达,5 个 miRNA 在人和小鼠胃癌中均为低表达。利用 IPA 技术对这 63 个人和小鼠中同时差异表达的 miRNA 的靶基因进行功能富集分析,发现有 18 条信号通路在人和小鼠中都发生了显著变化。

2、测序结果的验证
为验证测序结果的准确性,研究人员挑选了 6 个具有代表性的 miRNA 进行了 qRT-PCR 验证,结果显示测序结果理想。为进一步证明将人和小鼠的胃癌 miRNA 数据进行联合分析的合理性,研究人员进行了大样本量的扩大验证,结果显示测序结果中高表达的 MIR135B-5p, MIR196B-5p 和 MIR92A-5p 在扩大样本验证时,在人和小鼠同样都是高表达,与此同时,低表达的 MIR143-3p, MIR204-5p and MIR133-3p 在扩大样本验证时,在人和小鼠同样都是低表达,同时发现这 6 个 miRNA 在胃癌的早期阶段和晚期阶段表达量没有太大的变化。上述结果表明将人和小鼠的 miRNA 测序结果进行联合分析是可行的并且是合理的。

3、MIR143-3p 重建抑制胃癌细胞系和组织器官中的细胞增殖
为进一步研究 miRNA 在胃癌发生发展中的具体作用机制,研究人员选定 MIR143-3p 进行深入研究。研究发现 MIR143-3p 在人 TANG 部位和小鼠 LGD 部位,各类胃癌细胞系中均显示表达下调,表明 MIR143-3p 可能在胃癌的早期阶段发挥作用。对其生物学功能的研究发现,在 STKM2 细胞系中重建 MIR143-3p 后,细胞活力显著降低,其他几个细胞系重建 MIR143-3p 同样出现细胞活力下降的现象,表明该实验结果在体外具有可重复性。在小鼠的胃里重建 MIR143-3p,结果显示小鼠的胃体积明显缩小。上述结果表明 MIR143-3p 重建降低了体外人胃癌细胞和小鼠体内组织器官的细胞活力和增殖能力。

4、MIR143-3p 下调 BRD2 蛋白水平,抑制 MYC 的转录
通过对 3 个 miRNA 数据库的查找,都发现 BRD2 是人和小鼠中 MIR143-3p 的靶基因。对胃癌细胞系中 MIR143-3p 的表达量和 BRD2 的蛋白水平进行分析发现,各细胞系中 MIR143-3p 均为低表达,而 BRD2 和 MYC 均为显著高表达。在各细胞系中重建 MIR143-3p,则出现 BRD2 和 MYC 表达量下调的现象。为进一步证实 BRD2 是 MIR143-3p 的直接靶基因,利用 BRD2 3'UTR 报告基因来进行验证,结果表明 MIR143-3p 重建显著降低野生型 BRD2 3'UTR 报告基因的荧光值。同时利用 c -MYC 启动子报告基因进行相关实验,结果显示 MIR143-3p 重建或 BRD2 过表达都会降低 c -MYC 启动子报告基因的荧光值。上述结果表明胃癌中 MIR143-3p 直接与 BRD2 结合,导致其蛋白水平降低,随后下调 c -MYC 的转录。

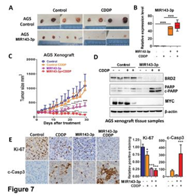
5、MIR143-3p 促进 PARP 的裂解和胃癌细胞对 CDDP 的敏感性
BRD 蛋白家族的抑制剂在胃癌的临床治疗被广泛使用。既然 MIR143-3p 能够抑制 BRD2 的表达,因此研究人员想要通过对 CDDP 的治疗敏感性来了解重建 MIR143-3p 是否具有胃癌临床治疗效果,结果表明在各类胃癌细胞系中 MIR143-3p 重建降低了 CDDP IC50s,提高了对 CDDP 的敏感性。进一步研究结果表明 MIR143-3p 重建减低 BRD2 和 c -MYC 蛋白水平,同时提高裂解的 PARP 蛋白水平显著提高。此外,研究发现 BRD2 具有胃癌预后作用。

6、体内 MIR143-3p 重建抑制肿瘤异种移植体的生长并增强其对 CDDP 的敏感性
为证明上述胃癌中 MIR143- 3 的研究结果,研究人员通过肿瘤异种移植体进行了体内研究,结果表明重建 MIR143-3p 并进行 CDDP 处理显著抑制肿瘤的生长,肿瘤体积减小,同时 BRD2 和 c -MYC 的蛋白水平下降,而单独进行 CDDP 处理,并不会引起上述结果。上述结果表明 MIR143-3p 重建抑制肿瘤异种移植体的生长,与此同时增强其对 CDDP 的敏感性。


该研究将人和小鼠中的胃癌 miRNA 进行了联合分析,成功地揭示了可能与胃癌发生相关的一些保守性 miRNA。研究结果证明了 miRNA 在调节胃癌发生中起着重要的信号传导作用,MIR143-3p 缺失对 BRD2 表达和 CDDP 抗性的影响研究表明,恢复 MIR143-3p 的方法可能有助于胃癌的预防和治疗。

-END-

