
英文标题:Liver type 1 innate lymphoid cells develop locally via an interferon-g-dependent loop
发表期刊:Science
作者: 白璐、唐玲、Margaux Vienne、Yann Kerdiles 为共同第一作者,田志刚教授、彭慧教授、孙汭教授、Eric Vivier 教授为通讯作者
通讯作者所在单位: 中国科学技术大学
伯豪生物提供的产品或服务: 单细胞测序服务
田志刚院士团队通过单细胞测序技术发现一类肝源免疫细胞 ILC1,ILC1 的发育依赖于 IFN- γ 的调控。该研究发现了免疫细胞髓外发育新途径,为肝脏天然免疫的形成提供了重要的理论依据,同时证明了单细胞测序技术在基础研究中越发重要的作用。
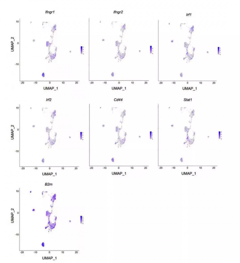
本研究发现由 ILC1s 产生的 IFN- γ 通过影响其原代细胞的增殖进而促进自身发育的过程。首先,与骨髓中存在 NK 祖细胞相比,肝脏中存在 ILC1 祖细胞与肝脏 IFN-γ ONILC1 原位优先作用是一致的。第二,IFN- γ 积极促进 silc-1(casps3) 的分化,因为 LSM 细胞表达 IFN- γ 受体,这种信号通路在这些细胞中是活跃的。这一发现得到了 scRNA-seq 数据的支持,该数据揭示了 IFN- γ 诱导的基因 [如干扰素调节因子 Irf1 和 Irf2、信号转导子和转录激活子 1(Stat1)、Cd44 和 β - 2 微球蛋白(B2m)] 在这些细胞中表达。之后,IFN- γ 信号以 T -bet 依赖的方式促进 LSM 细胞的增殖和分化,而不是 ilc- 1 细胞的增殖和分化。然而,ILC1 分泌的 IFN- γ 促进 ILC1 的分化,而 cNK 细胞分泌的 IFN- γ 不支持 ILC1 分化的这一观点仍有待确定。
本研究揭示了外周造血干细胞对特异性免疫细胞起源的贡献以及肝脏内独特的区域免疫特征,扩展了我们对髓外造血及淋巴细胞来源的认识。
本研究中单细胞测序相关研究结果

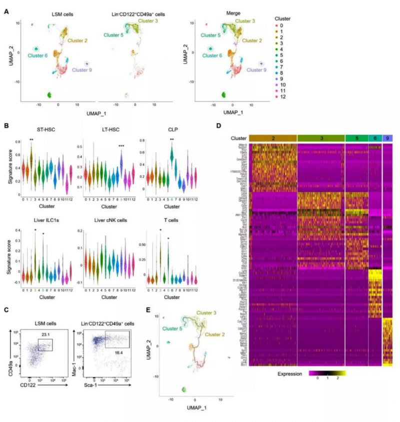
Fig. 1. scRNAseq analysis of liver LSM cells and Lin−CD122+CD49a+ cells.

Fig. 2. LSM cells expressed IFN-γ-stimulated genes. Feature plots of relative levels of Ifngr1, Ifngr2, Irf1, Irf2, Cd44, Stat1, and B2m expressions on sorted LSM cells using scRNAseq analysis.
单细胞测序不仅能够在研究的开始阶段增加学者们对生命进程的认知与理解,同样重要的是,在实验阶段,单细胞测序取得的数据相比于传统的实验更具有说服力。伯豪生物愿与您共同探索生命的奥秘。
更多伯豪生物人工服务:

