伯豪生物外泌体组学研究整体解决方案

外泌体的形成与分泌
外泌体整体服务流程
外泌体可以作为肿瘤 biomarker、治疗靶点,具有重要的临床意义,研究前景十分广阔。伯豪生物基于丰富的外泌体项目经验,摸索出了一套完整而稳健的外泌体分离、鉴定、内含物检测及验证的方法,已经助力多名客户在包括《Nature cell biology》在内的国际一流期刊上发表高分文章。目前我们整合高标准的样品处理平台、微阵列芯片平台、高通量测序平台、生物标志物平台、生物信息平台等多个平台,优化资源配置,真正使您的样本在各个阶段的处理流程中实现无缝式连接,致力于为您提供外泌体研究的“一站式”服务。

分离
外泌体独特的生物学特征,使得对其结构、组成和功能的探索已经成为生物研究领域的焦点和热点,而其与多种疾病密不可分的关系,尤其是在肿瘤方面,使得其与人们的日常生活关系更加紧密,对外泌体进行相关研究的首步就是外泌体的分离,目前外泌体的分离方法多种多样,其中使用率多的是超速离心法和试剂盒抽提法。
超速离心法
超速离心法是常见的传统外泌体分离技术之一,依据外泌体与其他微小囊泡密度和大小的不同而分离。通过逐步提高离心速度,可有效去除细胞、细胞碎片和大囊泡,收集高纯度的外泌体。超速离心法操作简单,获得的外泌体数量较多,是研究者常用的外泌体分离纯化手段,被广泛应用于血清、血浆、细胞上清、尿液、唾液和脑脊液等各类生物样品外泌体的分离。

伯豪生物拥有专业的外泌体实验团队,丰富的外泌体超离经验,已成功从细胞上清、尿液、血清、血浆中提取到高纯度的外泌体,我们在经典超离方法上不断优化,确保外泌体纯度的同时提供得率和稳定性。
SBI 外泌体抽提试剂盒
聚合物沉淀法是目前第二大主流的外泌体分离技术,其中常见的聚合物是聚乙二醇(PEG)。SBI(System Biosciences)公司的外泌体提取试剂盒基于 PEG 沉淀法,能够快速有效地提取血清、血浆、细胞上清及其他生物体液中的外泌体。该试剂盒的原理是通过聚合物和水分子的结合形成类似于网状的结构,将包括外泌体在内的不溶性物质分离出来,随后利用低速离心法弃上清收集得到外泌体。

SBI 外泌体抽提试剂盒是目前使用率高的商品化外泌体抽提试剂盒,该试剂盒适用于提取任何种属来源的生物体液外泌体,可从 100ul 血清或 5ml 细胞培养上清 / 尿液中分离外泌体,省时省力的同时能够保持外泌体的完整形态和生物活性。
鉴定
现有的外泌体分离技术主要是根据外泌体的大小、结构和一些膜蛋白的捕获,很难将其与其他囊泡和大分子蛋白复合物完全区分开,因此就需要对分离得到的外泌体进行鉴定,以确定分离得到的就是外泌体。目前外泌体的鉴定主要依赖于其形态特征(透射电镜 TEM)、粒径与浓度(纳米颗粒跟踪分析 NTA)、标志性蛋白(蛋白质印迹技术 WB)。
透射电子显微镜(TEM)
由于外泌体的直径较小,一般在 30~150nm 之间,传统的光学显微镜无法识别,而透射电子显微镜(Transmission Electron Microscopy,TEM)可以直观地观察到外泌体的形态和大小,有效识别外泌体。目前电镜观察是鉴定外泌体直接的方法,电镜下的外泌体大小不一,通常呈茶托样的圆形或椭圆形。
伯豪生物采用 FEI 公司的 Tecnai G2 Spirit 透射电子显微镜进行外泌体形态观察,该透射电镜具有高对比度,高分辨率成像和分析系统,独特的 Biotwin 物镜系统能够提供好的图像衬度。
纳米颗粒跟踪分析(NTA)
纳米颗粒跟踪分析(Nanoparticle Tracking Analysis,NTA)技术的原理是对每个纳米颗粒的布朗运动进行追踪和分析,结合 Stockes-Einstein 方程式计算出其粒径和浓度。NTA 技术样本处理简单,检测速度快,已被外泌体研究领域认可为鉴定外泌体表征的主要手段之一。
Particle Metrix 公司推出的纳米颗粒跟踪分析仪 ZetaView,结合经典微电泳技术和布朗运动对单个颗粒进行跟踪分析,其具有自动校准和自动聚焦功能,利用分析软件 ZetaView 8.04.02 可以计算出每个颗粒的粒径和浓度。
检测
伯豪生物拥有丰富外泌体蛋白及 RNA 检测分析经验,外泌体蛋白方面,蛋白质谱和抗体芯片两大技术平台,能够满足客户对外泌体蛋白的不同研究需求,外泌体 RNA 方面,成熟完善的 RNA 芯片平台、RNA 测序平台及数字 PCR 平台同样能够满足客户对外泌体 RNA 的不同研究需求,尤其在 RNA 方面,伯豪生物已经助力客户在 nature cell biology 等杂志上发表多篇外泌体 RNA 研究的高分文章。
外泌体蛋白检测
蛋白质谱:将质谱仪用于研究蛋白质,适用于寻找广泛类型外泌体差异蛋白谱,在膜蛋白筛选上优势明显。
抗体芯片:充分结合了生物芯片高通量的优点和抗原 / 抗体反应敏感性和特异性的原理,实现了蛋白质表达水平的高精度高通量筛选。
Simoa 超灵敏蛋白检测:灵敏度相较于传统 ELISA 平均提高了近 1000 倍,实现数字化形式的 ELISA 检测。



外泌体 RNA 检测
RNA 芯片:Shbio ceRNA 芯片、Shbio circRNA 芯片、Shbio lncRNA 芯片及 miRNA 芯片能够满足对外泌体非编码 RNA 的检测需求,Agilent 和 Affymetrix 的表达谱芯片能够满足对外泌体 mRNA 的检测需求。
RNA 测序:全转录组测序能同时检测 circRNA、lncRNA、mRNA,small RNA 测序能同时检测 miRNA、piRNA、内源性 siRNA 等。

外泌体 RNA 验证
数字 PCR:数字 PCR 是一种核酸分子 jué对定量技术,相较于 qPCR,数字 PCR 灵敏度极高,能对起始样品进行 jué 对定量,非常适合外泌体研究项目。

经典应用案列
案例一: 肿瘤微环境
伯豪生物提供:全转录组测序、lncRNA 芯片及数据分析服务 (IF=17.72)

在整个肿瘤组织的浸润区,巨噬细胞约占 50%
在整个肿瘤组织的浸润区,巨噬细胞约占 50%, 有研究结果表明,巨噬细胞的数量同肿瘤的预后呈负相关,说明了巨噬细胞在肿瘤发展过程中具有重要作用。肿瘤浸润区巨噬细胞能够分泌外泌体,本研究着重关注外泌体中 lncRNA 对肿瘤代谢过程的影响。
案例:Chen Fei,Chen Jianing,Yang Linbin et al. Extracellular vesicle-packaged HIF-1α-stabilizing lncRNA from tumour-associated macrophages regulates aerobic glycolysis of breast cancer cells.[J] .Nat. Cell Biol., 2019, 21: 498-510. (IF=17.72)
本研究通过全转录测序及 lncRNA 芯片技术( 全转录组测序、lncRNA 芯片及数据分析服务由伯豪生物提供 )对巨噬细胞外泌体来源的 RNA 进行检测,分析结果显示肿瘤微环境中发生糖酵解的肿瘤细胞释放的乳酸,能够通过反馈调节,上调巨噬细胞释放的 HISLA,从而维持巨噬细胞来源的外泌体中 HISLA 的高丰度。阻断外泌体 HISLA 的运输,能够抑制乳腺肿瘤的糖酵解反应和化疗抗药性。该研究强调了巨噬细胞释放的外泌体 lncRNA 作为细胞信号传导载体的潜力,其在肿瘤微环境中进行细胞间传递,调控着肿瘤的代谢活动。


案例二:胃癌
伯豪生物提供:ceRNA 芯片及数据分析服务(IF=4.98)

癌性恶病质主要是由肿瘤细胞产物及机体释放的细胞因子引起的以全身代谢紊乱为特征的一种继发性反应。外泌体通过传递 miRNA、蛋白质、lncRNA、circRNA 和 DNA,在介导相邻或远端细胞之间的信号转导中发挥关键作用。对胃癌患者的外泌体 circRNA 进行检测,以期筛选关键 circRNA,解析肿瘤恶病质。
案例:Zhang Haiyang,Zhu Lei,Bai Ming et al. Exosomal circRNA derived from gastric tumor promotes white adipose browning by targeting the miR-133/PRDM16 pathway.[J] .Int. J. Cancer, 2019, 144: 2501-2515.(IF=4.98)
本研究通过 ceRNA 芯片技术(ceRNA 芯片及数据分析服务由伯豪生物提供 )对胃癌病人血浆外泌体中的 circRNA 进行检测,研究发现 ciRS-133 的表达与 BAT 的质量以及身体脂肪率呈正相关。外泌体来源的 ciRS-133 可以通过吸附 miR-133 来激活脂肪细胞的 PRFM16/UCP1 途径,促进 PRDM16 的表达,调节脂肪细胞的代谢活性,进而促进白色脂肪褐变,从而加速肿瘤的恶病质。

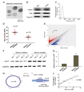
案例三:肝癌
伯豪生物提供:ceRNA 芯片及数据分析服务(IF=6.63)

肝细胞癌(HCC)是肝癌的主要形式,其发病率高,预后差。已知脂肪组织通过脂肪因子的分泌在能量储存和代谢调节中起作用。环状 RNA(circRNA)作为一种新型的非编码 RNA,近期被认为是肿瘤发展的关键因子,但尚未确定源自脂肪组织的外泌体 circRNA 的作用。
Zhang Haiyang,Deng Ting,Ge Shaohua et al. Exosome circRNA secreted from adipocytes promotes the growth of hepatocellular carcinoma by targeting deubiquitination-related USP7.[J] .Oncogene, 2019, 38: 2844-2859. (IF=6.63)
本研究利用 ceRNA 芯片(ceRNA 芯片及数据分析服务由伯豪生物提供 )对具有较高和较低体脂率(BFR)的 HCC 患者外泌体进行了 circRNA 表达检测,发现外泌体 circ-BD 及阳性 USP7 与 BFR 相关。circ-DB 在脂肪细胞外泌体中高表达,通过吸附 miR-34a 促进 USP7 和细胞周期蛋白 A2 的表达。通过测量肿瘤重量、小鼠体重、体脂率和肝转移情况,研究发现 circ-DB 是增强 HCC 肿瘤进展的促进者。研究结果认为脂肪来源的外泌体通过调节去泛素化相关的 miR-34a/USP7 通路来介导 circRNA 的递送并促进 HCC 的肿瘤发生。


1. Yang Xiao-Xia,Sun Chao,Wang Lei et al. New insight into isolation, identification techniques and medical applications of exosomes.[J] .J Control Release, 2019, 308: 119-129.
2. Li Changbiao,Xu Xiao,Biological functions and clinical applications of exosomal non-coding RNAs in hepatocellular carcinoma.[J] .Cell. Mol. Life Sci., 2019, undefined: undefined.

